https://www.acmicpc.net/problem/2531
2531번: 회전 초밥
첫 번째 줄에는 회전 초밥 벨트에 놓인 접시의 수 N, 초밥의 가짓수 d, 연속해서 먹는 접시의 수 k, 쿠폰 번호 c가 각각 하나의 빈 칸을 사이에 두고 주어진다. 단, 2 ≤ N ≤ 30,000, 2 ≤ d ≤ 3,000, 2 ≤
www.acmicpc.net
[문제]
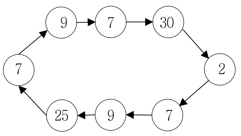
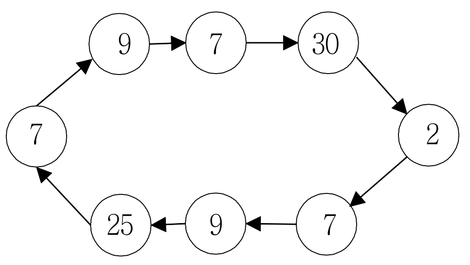
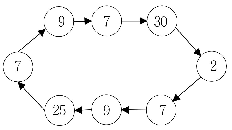
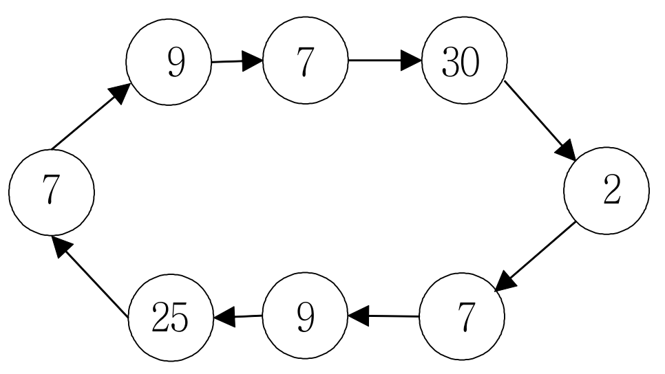
회전 초밥 음식점에는 회전하는 벨트 위에 여러 가지 종류의 초밥이 접시에 담겨 놓여 있고, 손님은 이 중에서 자기가 좋아하는 초밥을 골라서 먹는다. 초밥의 종류를 번호로 표현할 때, 다음 그림은 회전 초밥 음식점의 벨트 상태의 예를 보여주고 있다. 벨트 위에는 같은 종류의 초밥이 둘 이상 있을 수 있다.

새로 문을 연 회전 초밥 음식점이 불경기로 영업이 어려워서, 다음과 같이 두 가지 행사를 통해서 매상을 올리고자 한다.
- 원래 회전 초밥은 손님이 마음대로 초밥을 고르고, 먹은 초밥만큼 식대를 계산하지만, 벨트의 임의의 한 위치부터 k개의 접시를 연속해서 먹을 경우 할인된 정액 가격으로 제공한다.
- 각 고객에게 초밥의 종류 하나가 쓰인 쿠폰을 발행하고, 1번 행사에 참가할 경우 이 쿠폰에 적혀진 종류의 초밥 하나를 추가로 무료로 제공한다. 만약 이 번호에 적혀진 초밥이 현재 벨트 위에 없을 경우, 요리사가 새로 만들어 손님에게 제공한다.
위 할인 행사에 참여하여 가능한 한 다양한 종류의 초밥을 먹으려고 한다. 위 그림의 예를 가지고 생각해보자. k=4이고, 30번 초밥을 쿠폰으로 받았다고 가정하자. 쿠폰을 고려하지 않으면 4가지 다른 초밥을 먹을 수 있는 경우는 (9, 7, 30, 2), (30, 2, 7, 9), (2, 7, 9, 25) 세 가지 경우가 있는데, 30번 초밥을 추가로 쿠폰으로 먹을 수 있으므로 (2, 7, 9, 25)를 고르면 5가지 종류의 초밥을 먹을 수 있다.
회전 초밥 음식점의 벨트 상태, 메뉴에 있는 초밥의 가짓수, 연속해서 먹는 접시의 개수, 쿠폰 번호가 주어졌을 때, 손님이 먹을 수 있는 초밥 가짓수의 최댓값을 구하는 프로그램을 작성하시오.
[입력]
8 30 4 30 // 벨트 위 초밥접시 수, 초밥가지수, 연속해서 먹는접시 수, 쿠폰번호
7 // 차례로 벨트 위 초밥들
9
7
30
2
7
9
25
[출력]
5
[풀이]
우선 가장 많이 먹으려면 최대한 다른 종류의 초밥 종류를 먹어야 하므로 eat[ ]라는 배열을 만들어 해당 인덱스에 먹은 개수를 카운팅 해주었다. (편의를 위해 0은 버리고 +1만큼의 배열 생성)
이후 벨트 위에 있는 초밥배열(이하 belt[ ]) i에서부터 k개의 접시를 연속으로 먹었을 때, eat가 0이면 새로먹은 종류이므로 count를 1 더해주고 eat에도 먹었다는 표현을 해주기 위해 +1을 해주었다. (동일한 접시를 여러번 먹을 수 있으므로 eat는 int 배열)
k번 먹은 후, 받은 쿠폰의 초밥이 0이면 count +1 해준다.
위와 같이 belt[ ]의 수만큼 돌려준다. 이때 끝 원소 다음은 첫 원소가 와야하므로 %연산을 이용했다.
public class BJ2531_회전초밥 {
static int max;
static int N,d,k,c;
static int[] belt;
public static void main(String[] args) throws IOException {
BufferedReader br = new BufferedReader(new InputStreamReader(System.in));
StringTokenizer st = new StringTokenizer(br.readLine());
StringBuilder sb = new StringBuilder();
N = Integer.parseInt(st.nextToken()); // 벨트 위 접시 수
d = Integer.parseInt(st.nextToken()); // 초밥 가지 수
k = Integer.parseInt(st.nextToken()); // 연속해서 먹는 접시의 수
c = Integer.parseInt(st.nextToken()); // 쿠폰번호
// 인풋값
belt = new int[N];
for (int i = 0; i < N; i++) {
belt[i] = Integer.parseInt(br.readLine());
}
for(int i=0; i<N; i++) {
check(i);
}
System.out.println(max);
}
private static void check(int i) {
int[] eat = new int[d + 1]; // 먹었는지 확인하는 배열
int count = 0; // 초밥종류 카운트하는 변수
for(int j=i; j<k+i; j++) {
if(eat[belt[j%N]]==0) { //처음먹는 초밥이면
count++;
}
eat[belt[j%N]]++;
}
if(max<=count) {
max=count;
if(eat[c]==0) max++; //쿠폰초밥 안먹었으면 +1
}
}
}'알고리즘 > 백준' 카테고리의 다른 글
| [Java] 백준1931_회의실배정 (0) | 2022.04.08 |
|---|---|
| [Java] 백준4485_녹색옷입은애가젤다지 (0) | 2022.04.07 |
| [Java] 백준16926_배열돌리기 1 (0) | 2022.04.02 |
| [Java] 백준1463_1로만들기 (0) | 2022.03.31 |
| [Java]백준1149_RGB거리 (0) | 2022.03.31 |
댓글