728x90
부분집합(Subset)
부분집합 : 한 집합에 포함될 수 있는 모든 집합들, 부분집합의 수는 2의n승이다.
[입력]
3
1 2 3
[출력]
1 2 3
1 2 X
1 X 3
1 X X
X 2 3
X 2 X
X X 3
X X X
[변수]
- N : 존재하는 원소의 수
- input : 존재하는 원소들을 담고있는 배열
- isSeletcted : 선택된 수의 정보를 표시하는 배열
- cnt : 뽑은갯수를 파악하기 위한 인자값
[풀이]
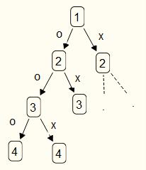
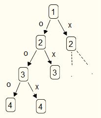
재귀로 구현하였다.
모든 원소에 대해 뽑는경우, 안뽑는 경우로 돌린다.
처음에는 마지막까지 다 뽑으므로 input배열 [1,2,3]에 대하여 isSelected배열이 [true,true,true]가 될것이다. => 1,2,3
그리고 return되어 다시 마지막 3에 재귀에서 안뽑는 경우로 재귀를 타므로 [true,true,false]가 될것이다. => 1,2,X

import java.util.Scanner;
public class SubsetTest {
static int N, input[];
static boolean[] isSelected;
public static void main(String[] args) {
Scanner sc = new Scanner(System.in);
N= sc.nextInt();
input = new int[N];
isSelected = new boolean[N];
for (int i = 0; i < N; i++) {
input[i] = sc.nextInt();
}
generateSubset(0);
}
public static void generateSubset(int cnt) { // 부분집합에 고려해야 하는 원소, 직전까지 고려한 원소 수
if (cnt == N) {
for (int i = 0; i < N; i++) {
System.out.print((isSelected[i] ? input[i] : "X") + " ");
}
System.out.println();
return;
}
// 현재원소를 선택
isSelected[cnt] = true;
generateSubset(cnt + 1);
// 현재원소를 비선택
isSelected[cnt] = false;
generateSubset(cnt + 1);
}
}728x90
'알고리즘 > 복습' 카테고리의 다른 글
| Knapsack알고리즘 (0) | 2022.04.05 |
|---|---|
| [Java] Stack (0) | 2022.03.19 |
| [Java] Queue (0) | 2022.03.19 |
| [Java] 조합 (0) | 2022.03.14 |
| [Java] 순열 (0) | 2022.03.14 |
댓글